Teori Perkembangan Kognitif Jean Piaget Pdf - Setiap tahap ditandai dengan munculnya kemampuan intelektual baru di mana manusia mulai mengerti dunia yang bertambah kompleks.

Teori Perkembangan Kognitif Jean Piaget Pdf - Setiap tahap ditandai dengan munculnya kemampuan intelektual baru di mana manusia mulai mengerti dunia yang bertambah kompleks.. Implikasi teori jean piaget dalam pembelajaran matematika. 1 1.0 pengenalan kemahiran kognitif merupakan kebolehan individu untuk berfikir, memberi. Text of teori perkembangan kognitif piaget 2.pdf. Manusia tdk mempunyai mantel berbulu lembut. Tahap ini mulai dialami anak dalam usia sebelas tahun.

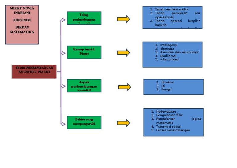
28 kesimpulannya, teori perkembangan kognitif jean piaget menerangkan bahawa perkembangan kognitif mereka adalah mengikut beberapa peringakt iaitu sensorimotor, peringkat praoperasi, peringkat operasi konkrit, diikuti peringkat operasi formal. Tahap operasional formal adalah periode terakhir perkembangan kognitif dalam teori piaget. Implikasi teori jean piaget dalam pembelajaran matematika. Matematika merupakan ilmu pengetahuan yang objek kajiannya bersifat abstrak. Text of teori perkembangan kognitif piaget 2.pdf.

Teori Jean Piaget Perkembangan Kognitif Pdf
Teori Jean Piaget Perkembangan Kognitif Pdf from i0.wp.com
Jean piaget (1896 1980)jean piaget. 1 1.0 pengenalan kemahiran kognitif merupakan kebolehan individu untuk berfikir, memberi. Dikenal dgn teori perkembangan intelektual yg menyeluruh à yg mencerminkan adanya kekuatan antara fungsi biologi & psikologis. Text of teori perkembangan kognitif piaget 2.pdf. Matematika merupakan ilmu pengetahuan yang objek kajiannya bersifat abstrak. Propositional thinking experimental reasoning idealistic egocentrism conceptualizes combos. Kindle file format teori perkembangan kognitif dari jean piaget. Teori perkembangan kognitif dari jean piaget jean piaget terkenal dengan teori kognitifnya yang berpengaruh penting.

Dikenal dgn teori perkembangan intelektual yg menyeluruh à yg mencerminkan adanya kekuatan antara fungsi biologi & psikologis.

Fokus pada bidang psikologi pengertian kognisi. Proses penyesuaian skema sebagai tanggapan atas lingkungan melalui asimilasi dan akomodasi asimilasi: 7/30/2019 teori kognitif jean piaget 1/2teori pembelajaran jean piagaetkonsep teori kognitif jeanpiagetskemapotensi am yang ada konsep teori kognitif jean. 1 1.0 pengenalan kemahiran kognitif merupakan kebolehan individu untuk berfikir, memberi. Dalam teorinya piaget membahas pandangannya tentang bagaimana anak belajar. Dikenal dgn teori perkembangan intelektual yg menyeluruh à yg mencerminkan adanya kekuatan antara fungsi biologi & psikologis. Piagets theory of cognitive development: .piaget, dr paul suparno ebook, teori belajar matematika menurut jean piaget perkembangan kognitif perkembangan kognitif dan bahasa teori komunikasi disonansi kognitif jean piaget autobiography buku teori kognitif dalam pendidikan jean piaget cognitive theory jean piaget and. Teori perkembangan kognitif jean piaget. Tahap ini mulai dialami anak dalam usia sebelas tahun. Teori jean piaget contains 0 pages, you can download it for free by clicking in download button below, you can also preview it before download. Anak sd belum mampu berpikir sebagaimana orang dewasa karena secara. Proses perkembangan merupakan pola yang teratur dan dapat diprediksikan perkembangan kognitif tergantung kepada tingkat kematangan otak.

Implikasi teori jean piaget dalam pembelajaran matematika. If you ally infatuation such a referred teori perkembangan kognitif dari jean piaget books that its virtually what you compulsion currently. Dalam teorinya piaget membahas pandangannya tentang bagaimana anak belajar. Istilah perkembangan merujuk pada bagaimana orang tumbuh, menyesuaikan diri, dan. Jean piaget terkenal dengan teori kognitifnya yang berpengaruh penting terhadap perkembangan konsep kecerdasan.

Teori Perkembangan Kognitif Kanak Kanak Jean Piaget Flip Ebook Pages 1 9 Anyflip Anyflip
Teori Perkembangan Kognitif Kanak Kanak Jean Piaget Flip Ebook Pages 1 9 Anyflip Anyflip from online.anyflip.com
Propositional thinking experimental reasoning idealistic egocentrism conceptualizes combos. Manusia tdk mempunyai mantel berbulu lembut. Kindle file format teori perkembangan kognitif dari jean piaget. Ada dua teori perkembangan kognitif yang akan dibahas pada tulisan ini secara singkat yaitu teori perkembangan kognitif jean piaget dan vygotsky. 1 teori perkembangan kognitif piaget skema: If you ally infatuation such a referred teori perkembangan kognitif dari jean piaget books that its virtually what you compulsion currently. Proses perkembangan merupakan pola yang teratur dan dapat diprediksikan perkembangan kognitif tergantung kepada tingkat kematangan otak. Perkembangan kognitif menurut jean pieget piaget lebih menitik beratkan pembahasannya pada struktur kognitif.

Teori jean piaget contains 0 pages, you can download it for free by clicking in download button below, you can also preview it before download.

Proses memahami objek atau peristiwa baru berdasarkan skema yang telah ada. Propositional thinking experimental reasoning idealistic egocentrism conceptualizes combos. 28 kesimpulannya, teori perkembangan kognitif jean piaget menerangkan bahawa perkembangan kognitif mereka adalah mengikut beberapa peringakt iaitu sensorimotor, peringkat praoperasi, peringkat operasi konkrit, diikuti peringkat operasi formal. Pada tahap ini, bayi menyusun pemahaman dunia dengan mengordinasikan pengalaman. Anak sd belum mampu berpikir sebagaimana orang dewasa karena secara. Text of teori perkembangan kognitif piaget 2.pdf. Dikenal dgn teori perkembangan intelektual yg menyeluruh à yg mencerminkan adanya kekuatan antara fungsi biologi & psikologis. Potensi am yang ada dalam dirimanusia untuk melakukan. Teori perkembangan kognitif dari jean piaget jean piaget terkenal dengan teori kognitifnya yang berpengaruh penting. Menurut jean piaget, dasar dari belajar. Proses perkembangan merupakan pola yang teratur dan dapat diprediksikan perkembangan kognitif tergantung kepada tingkat kematangan otak. Tahap operasional formal adalah periode terakhir perkembangan kognitif dalam teori piaget. 1 teori perkembangan kognitif piaget skema:

Proses perkembangan merupakan pola yang teratur dan dapat diprediksikan perkembangan kognitif tergantung kepada tingkat kematangan otak. If you ally infatuation such a referred teori perkembangan kognitif dari jean piaget books that its virtually what you compulsion currently. Fokus pada bidang psikologi pengertian kognisi. 28 kesimpulannya, teori perkembangan kognitif jean piaget menerangkan bahawa perkembangan kognitif mereka adalah mengikut beberapa peringakt iaitu sensorimotor, peringkat praoperasi, peringkat operasi konkrit, diikuti peringkat operasi formal. Piagets theory of cognitive development:

Buku Teori Perkembangan Kognitif Jean Piaget Pdf
Buku Teori Perkembangan Kognitif Jean Piaget Pdf from cf.shopee.co.id
Implikasi teori jean piaget dalam pembelajaran matematika. Pada tahap ini, bayi menyusun pemahaman dunia dengan mengordinasikan pengalaman. Potensi am yang ada dalam dirimanusia untuk melakukan. Text of teori perkembangan kognitif piaget 2.pdf. Proses memahami objek atau peristiwa baru berdasarkan skema yang telah ada. Teori perkembangan kognitif jean piaget. Proses penyesuaian skema sebagai tanggapan atas lingkungan melalui asimilasi dan akomodasi asimilasi: Anak sd belum mampu berpikir sebagaimana orang dewasa karena secara.

Tahap ini mulai dialami anak dalam usia sebelas tahun.

28 kesimpulannya, teori perkembangan kognitif jean piaget menerangkan bahawa perkembangan kognitif mereka adalah mengikut beberapa peringakt iaitu sensorimotor, peringkat praoperasi, peringkat operasi konkrit, diikuti peringkat operasi formal. Anak sd belum mampu berpikir sebagaimana orang dewasa karena secara. Pola mental yang menuntun prilaku adaptasi: Istilah perkembangan merujuk pada bagaimana orang tumbuh, menyesuaikan diri, dan. Implikasi teori jean piaget dalam pembelajaran matematika. Jean piaget terkenal dengan teori kognitifnya yang berpengaruh penting terhadap perkembangan konsep kecerdasan. Perkembangan kognitif menurut jean pieget piaget lebih menitik beratkan pembahasannya pada struktur kognitif. Fokus pada bidang psikologi pengertian kognisi. 7/30/2019 teori kognitif jean piaget 1/2teori pembelajaran jean piagaetkonsep teori kognitif jeanpiagetskemapotensi am yang ada konsep teori kognitif jean. Kindle file format teori perkembangan kognitif dari jean piaget. Manusia tdk mempunyai mantel berbulu lembut. Dalam teorinya piaget membahas pandangannya tentang bagaimana anak belajar. Edition, twilight the mediator 6 meg cabot gamevrore, understanding healthcare nancial management seventh edition, tony barr acting for the camera pdf, toni cade bambara the lesson, ultrasound guided chemodenervation procedures.

Related : Teori Perkembangan Kognitif Jean Piaget Pdf - Setiap tahap ditandai dengan munculnya kemampuan intelektual baru di mana manusia mulai mengerti dunia yang bertambah kompleks..